Monday, 18 December 2017
Jungle Moon - The Conceptual Spiral, and Cynefin
When I work with a picture, I rarely get it right the first time. I do several iterations, and the picture evolves. Not only that, the purpose of the picture also evolves.
In military strategy (yes, really), evolving ideas like this is called The Conceptual Spiral. The idea is part of the Maneuver Conflict framework, developed by Colonel John Boyd.
In the first picture, to the left, I set out to do a version of one of my favorite paintings by Frank Frazetta. It is not a copy, but there is not much originality either.
In the second picture, I added rather heavy toning. The reason is that in the first version, I had problems with light sources. If the Moon is in front of the woman, what is the light source lighting her back? Frazetta was of course aware of where the light came from, but in a painting, you do not have to use realistic lighting. The closer you get to a realistic picture, the more you need to adhere to the laws of physics, including optics. Photonic curveballs are not allowed!
My solution was to tone the picture heavily, to reduce the realism of the picture as a whole. that makes deviations from the real less jarring. At this point, I am beginning to diverge from Frazetta's painting, and get my own ideas.
In the third picture, I have added context. The two flying quetzalcoatlus (large pterosauruses), tell us that this is a scene from at least 65 million years ago. Suddenly this picture connects, not with Frazetta, but with my other dinosaur pictures, and more importantly, with A Rift in Time, a time travel adventure comic some of my friends and I made a couple of years ago.
At this point, the Conceptual Spiral has twirled so much the context of the picture is entirely different. It is still clearly inspired by Frazetta's picture, but it is no longer an attempt to learn from Frazetta, the connections to my own body of work are stronger.
The fourth picture is refinement. I removed branches and leaves to make room for a larger version of the quetzalcoatlus. It no longer gets lost among the leaves of the tree. The woman is probably looking at it, as much as she is looking at the moon.
I can keep following the Conceptual Spiral, refining this picture, or, by using it as context for a new picture, with conceptual roots in this one.
Because the goal shifted as I traversed the spiral, there was no way to predict the results without actually going through the process. This puts creating this piece of art, no matter what you think about the quality, in the realm of complexity thinking, and the complexity thinking framework Cynefin.
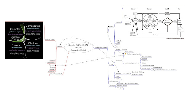
As it happens, one of my projects is to write an article connecting Cynefin and a decision model called OODA, and I intend to do that by connecting both Cynefin and OODA to the Conceptual Spiral.
It'll go something like this:
At least that is what I believe right now, but of course, as I traverse the Conceptual Spiral developing the ideas, this too may change.
So, there is an obvious connection between nude art (and any other art), military strategic frameworks, and complexity thinking. Who would have thought that?
Labels:
conceptual spiral,
creativity,
cynefin
Subscribe to:
Post Comments (Atom)


No comments:
Post a Comment